作为“新基建”之一,中国工业互联网产业迎来了发展新机遇。2020年10月29日,亿欧智库联合SAP、中国工业互联网研究院重磅发布《2020工业互联网产业研究报告》,全面展示了工业互联网的发展现状、面临的挑战、行业落地详情及未来发展趋势。天准入选《2020工业互联网产业研究报告服务商案例集》。以下全文经授权,转自亿欧智库:
[ 亿欧导读 ] 亿欧智库联合SAP、中国工业互联网研究院重磅发布《2020工业互联网产业研究报告》,全面展示了工业互联网的发展现状、发展过程中面临的挑战、行业落地详情及未来发展趋势。

作者:施展,图片来自“亿欧网”
从18世纪60年代,蒸汽机的发明引爆第一次工业革命开始,全球制造业经历了机械化、电气自动化、数字化三个阶段,在行业需求与技术创新的助力下终于进入了以网络化、智能化为代表的工业4.0时代。
2019年,全球经济迈入发展新常态,需要寻找新的增长动能。同时,中国登上了全球制造舞台,未来竞争格局日渐激烈。劳动力成本与原材料价格持续上涨,工业制造企业面临成本压力,亟需寻求降本增效的方法。值此时刻,新一代信息技术与制造业的深度融合将助力全球工业互联网崛起。
工业互联网是工业4.0时代下实现制造业转型升级的重要助力,在工业互联网体系中,工业物联网连接设备层与网络层,为工业场景中万物互联、数据采集、应用开发等功能打下基础,帮助实现制造业数字化、网络化、智能化的最终目标。
在此背景下,亿欧智库联合SAP、中国工业互联网研究院重磅发布《2020工业互联网产业研究报告》。本报告结合了亿欧智库对于工业互联网的长期观察、SAP在工业互联网领域的实践以及中国工业互联网研究院对于工业互联网政策、产业经济领域的研究成果,全面展示了工业互联网的发展现状、发展过程中面临的挑战、行业落地详情及未来发展趋势。
如今,工业互联网在全球范围内引起了高度重视,全球工业互联网整体已经度过落地与商业模式探索期,正处于发展初期,进入了市场推广期。
世界主流制造强国在工业互联网均有布局,产业基础与技术优势决定了各自的发展路径。美国于2012年启动了AMP战略,并以工业物联与数据分析为发展重点。日本用工业价值链强化智造水平,以数字化技术构建智能社会。德国在工业设备及控制硬件方面累积深厚,主要目标是实现制造模式变革。中德制造合作交流增强,各自依靠产业基础明确了发展优势路径。

自2018年起,中国政府大力发展“新基建”,工业互联网作为信息基础设施建设方向迎来了发展新机遇。
中国工业互联网顶层设计目标明确,经过三年的市场培育与沉淀,中国工业互联网产业规模增加值从2017年的2.35万亿元增长至2019年的3.41万亿元,CAGR达到20.46%,整体产业迈向发展快车道。
从两化融合到工业互联网,中国已经形成较为完整的工业互联网顶层政策体系,指导产业发展。工业互联网建设成果进展明显,有力提升了产业融合创新水平。同时,产业集群效应显著,结合不同地区产业经济的发展特点,京津冀经济圈、长三角经济带、粤港澳大湾区大力推动“平台+特色产业集群”发展。
中国工业互联网已经取得阶段性成效,但总体依旧处于发展的初期阶段,诸多技术痛点亟待攻克,产业信息化水平不均、产业边界及分工尚未明晰,商业模式创新有待加强,这些挑战使得中国工业互联网发展成为一场“持久战”。

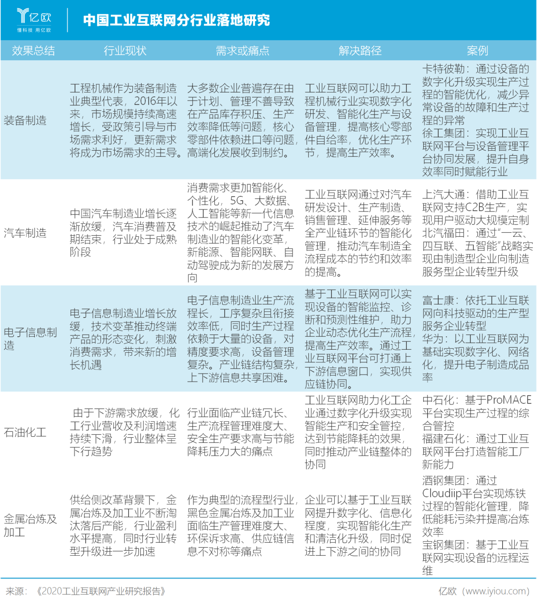
中国工业制造业门类众多,产业链丰富,不同行业之间对于工业互联网的需求有所不同,这也是促使服务商开发应用新技术,赋能行业的重要动力。
如今,数据不仅成为了新的生产要素,更成为了工业制造业推动技术创新与生产力增长的新动力。从行业落地的角度看,实施工业互联网的最终价值体现在通过数字化生产与数字化管理达到价值链重塑。而数字化生产与数字化管理水平又可以反映中国工业互联网行业落地情况,就亿欧智库对化工、金属冶炼及加工、装备制造、电子信息、汽车制造五代表性子行业的研究来看,全面实现互联互通还需时间。

工业互联网在发展过程中,形成了网络、平台、安全三大功能体系,其中网络是工业互联网实现互联互通的基础,平台是发展工业互联网的核心,安全是工业互联网的保障,实现海量数据汇聚、整合、分析和处理。亿欧智库同时发布的《2020工业互联网产业研究报告服务商案例集》中,也收录了不同层级的典型案例。

亿欧智库认为,工业互联网技术的发展趋势可以从两个方面来考虑:一是加大对核心工业软件的重视程度,二是围绕工业制造业产业链、价值链进行全方面的数字化转型升级,并且通过端到端集成形成产业链数字化闭环,对价值链进行重塑。工业互联网等基础设施将大大促进中国制造业的整体生产效率,促进产业链融合加速发展。而工业互联网平台在发展过程中将会针对行业进行细分,一方面利于沉淀工业Know-How,另一方面便于加强产业链合作。
随着工业互联网平台的不断探索和发展,目前已初步形成六类商业模式。其中,专业服务、功能订阅是现阶段平台最主要的商业模式,电子商务、金融服务、软件销售、应用分成延伸不同的业务场景,未来探索空间巨大。
本文来源于 亿欧,原作者 施展。本文经 亿欧 授权转发。